Volvo S60, S80, V70N (00-08), XC70 (00-08), XC90 (03-14) relaterade ämnen OBS! vid motorproblem försök att ange vad du har för motor i bilen...

Moderator: Moderatorer

#1625896
Jag har nyligen köpt en Volvo v70n 2,4d från 2008 som har något elfel som jag inte riktigt kan klura ut.
Det största problemet är att bilen inte går att starta. När man vrider på nyckelen så går motorn ej runt och instrumentpanelen släcks. Man kan däremot kirra med startrelät och då går motorn runt men tänder ej. Enligt förra ägaren så uppkom felet plötsligt när han var ute och körde. Han har sedan dess bytt, klonat och programmerat CEM boxen. När han gjorde det så blev det däremot ingen skillnad.
Jag misstänker att det kan vara problem med jord eller någon av de andra säkringsmodulerna. Finns det någon sommar haft liknade problem eller som kan mycket om elsystemet på dehär Volvomodellerna?
#1626075
Som jag förstår så tvärdog bilen under körning, stämmer det?
Att startmotorn inte går runt, uppstod det felet vid samma tillfälle.

Har du kollat om det finns felkoder med en ODB-läsare?
Om så, vilka koder har du?

Det som skiljer i schema mellan en bensinmotor och en diesel är att på bensinmotorn är startreläet kopplat till CEM medans på en diesel är startreläet kopplat till ECM.
När man vrider på nyckelen så går motorn ej runt och instrumentpanelen släcks.
Det skall det ju inte göra, instrumentpanelen skall lysa hela tiden, det gör det på min bensinare och borde göra det på en dieselbil också.

Jag föreslår att du kollar upp tändningslåsets strömbrytare och mäter upp den.
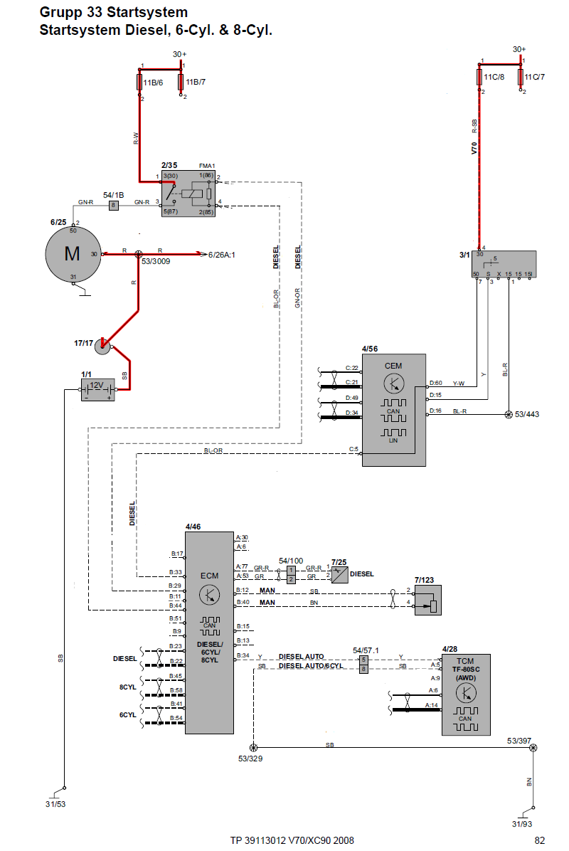
Se schema nedan för bilens startsystem. (Jag har tagit bort schemadelar för 6- och 8-cylindriga motorer för att få ett renare schema för just din bil)

Detalj 3/1 är tändningslås
Där numrering på kontakten i schemat betyder:
30 är spänning in. Röd/Svart kabelfärg
15 är till tändningen Blå/Röd kabelfärg
50 är till startmotorn. Gul/Vit kabelfärg
S är stopp. Gul kabelfärg

Övriga detaljer på schemat är:
4/56 CEM Central Electronic Module
4/46 ECM Engine Control Module
7/25 Impulsgivare
7/123 Givare kopplingspedal
4/28 TCM Transmission Control Module
2/35 Relä Startmotor
6/25 Startmotor
Startsystem V70 2008 Diesel.png
Startsystem V70 2008 Diesel.png (92.15 KiB) Visad 48 gånger

Det är samma slang på alla tre bilderna[…]

Fick tillbaka den efter nästan 3 måna[…]

@fjohan82 , Du kör vidare något &ari[…]

Som jag förstår så tvärdog b[…]